- 处方权限受执业范围严格约束:全科医生只能在注册执业范围内开具处方,跨科室用药属于违规行为。
- 互联网诊疗资质门槛清晰:开展互联网诊疗需具备3年以上独立临床工作经验,资质审核是合规前提。
- 患者安全是核心逻辑:权限限制本质是确保患者获得精准诊疗,避免因跨专业用药引发风险。
互联网医院凭借便捷的就诊模式逐渐成为患者就医的重要选择,但关于全科医生处方权的误解也随之增多。不少患者甚至从业者误以为互联网医院的全科医生可以开具所有药品,这种认知不仅违背法规要求,更可能埋下用药安全隐患。广州众康科技结合《处方管理办法》《互联网诊疗管理办法(试行)》等核心法规,拆解互联网医院全科医生处方权的边界与底层逻辑,帮助机构明确合规路径,守护患者用药安全。
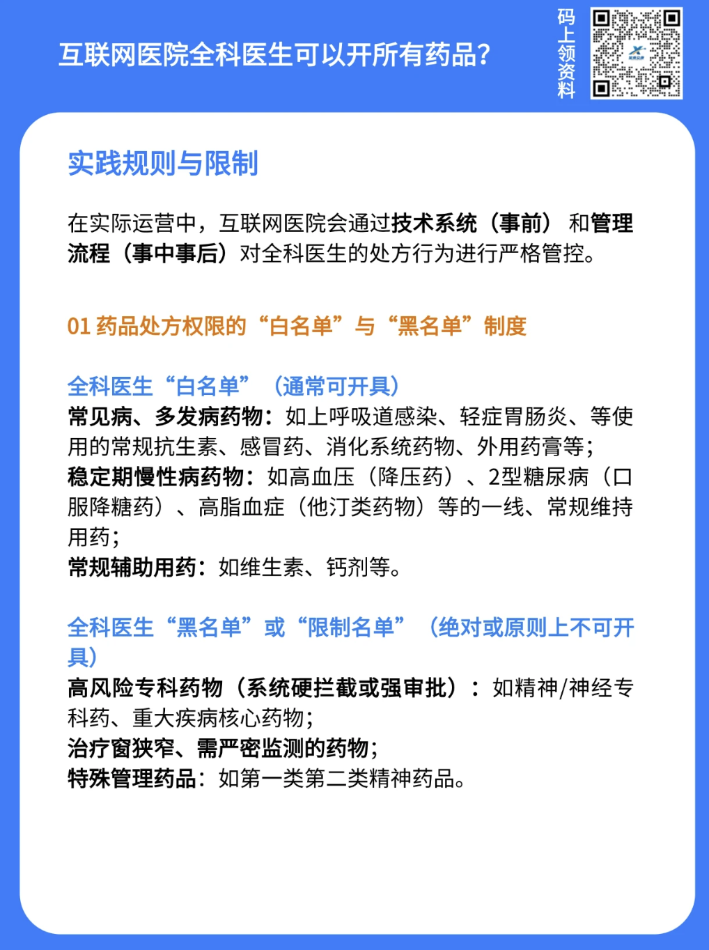
《处方管理办法》明确规定,医师应当根据其执业注册的执业范围开具处方。全科医生的执业范围主要聚焦于常见病、多发病的预防、诊断、治疗以及慢性病管理,擅长处理多系统、跨学科的轻症病例,但并不具备专科疾病的深度诊疗资质。例如,全科医生可开具高血压、糖尿病等慢性病的常用药物,但无法开具肿瘤化疗药物、精神类特殊管制药品等专科用药。
《互联网诊疗管理办法(试行)》进一步细化了互联网诊疗的执业门槛,要求医务人员开展互联网诊疗活动时,需依法取得相应执业资质,且具备3年以上独立临床工作经验。这意味着互联网医院的全科医生不仅要拥有全科医学执业证书,还需具备足够的临床实操能力,才能确保线上诊疗的准确性和安全性。部分互联网医院为节省成本,招聘缺乏独立诊疗经验的医师开展服务,本质上已触碰合规红线。




医学是高度细分的学科,专科疾病的诊疗需要长期的专业训练和临床积累。全科医生的知识体系更偏向于基础诊疗和健康管理,对专科疾病的病理机制、用药方案理解深度有限。若允许全科医生开具专科药品,可能因对药物适应症、禁忌症、不良反应等认知不足,导致用药错误。例如,类风湿关节炎的生物制剂使用需要风湿免疫科医师评估患者病情、排除感染风险,全科医生缺乏此类专科判断能力,盲目开具可能引发严重不良反应。
互联网医疗的核心价值在于优化医疗资源配置,而非模糊专业分工。全科医生的定位是"健康守门人",负责筛选轻症病例、引导重症患者转诊至专科医师处。若全科医生滥用处方权开具专科药品,不仅会挤占专科医疗资源,还可能延误患者的最佳治疗时机。例如,早期肺癌患者若被全科医生误诊为普通肺炎,开具抗生素治疗,会错过手术干预的黄金期,造成不可逆的健康损害。
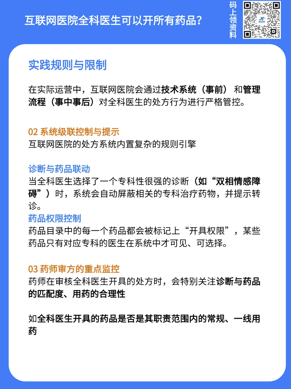
不少患者认为互联网医院缺乏实体医院的严格监管,全科医生可以随意开具药品。实际上,互联网诊疗的监管标准与实体医院完全一致,《互联网诊疗管理办法(试行)》明确要求互联网医院建立与实体医院相同的质控体系。监管部门通过远程巡查、数据抽查等方式,对互联网医院的处方开具、药品管理等环节进行严格监管,违规行为将面临罚款、暂停服务甚至吊销牌照等处罚。
部分从业者认为经验丰富的全科医生可以凭借临床积累开具专科药品,但医学知识更新迭代迅速,专科领域的新药、新疗法层出不穷,全科医生难以实时掌握专科用药的最新指南。例如,2025年新上市的某银屑病靶向药物,其使用需严格遵循风湿免疫科诊疗指南,要求患者进行基因检测、感染筛查等,全科医生缺乏此类专科评估能力,盲目开具可能导致治疗无效或不良反应。
部分全科医生为提高患者满意度,会迁就患者的不合理用药需求,这种行为不仅违反法规,更违背医师的职业操守。医师的首要职责是保障患者健康,而非满足患者的所有要求。当患者提出跨科用药需求时,全科医生应引导患者转诊至专科医师处,确保患者获得专业诊疗。
互联网医院全科医生的处方权并非无边界的"万能钥匙",而是被严格限定在执业范围与专业能力之内。这种权限限制是法规要求,更是对患者安全的底线保障。广州众康科技将持续深耕互联网医疗合规领域,为机构提供专业的系统支持与咨询服务,助力互联网医院在合规轨道上实现可持续发展。