- 线上诊疗行业增长与挑战并存:政策红利推动线上诊疗快速发展,但同质化竞争、营销困局和合规风险制约行业健康发展。
- 合规是线上诊疗发展的底线:线上诊疗违规处罚代价高昂,涵盖征信惩戒、行业禁入、民事赔偿和刑事责任。
- 众康科技助力合规运营:提供从合规建设到营销增长的一站式解决方案,帮助机构规避风险,实现可持续发展。
- 矩阵营销激活获客增长:星乘矩量推通过四大矩阵体系,为线上诊疗机构打造高效获客渠道,激活存量资源。
线上诊疗作为医疗行业的创新模式,在政策支持和市场需求的双重驱动下呈现爆发式增长。然而,快速扩张的背后,合规风险、同质化竞争、营销单一等问题也日益凸显。线上诊疗并非法外之地,合规是行业发展的底线。广州众康科技凭借在互联网医疗合规运营和矩阵营销领域的专业能力,为线上诊疗机构提供从合规建设到获客增长的一站式解决方案,助力机构在创新发展中规避风险,在合规运营中实现可持续增长。
近年来,国家出台一系列政策支持线上诊疗发展。《互联网诊疗管理办法(试行)》《互联网医院管理办法(试行)》等法规的实施,为线上诊疗的规范化发展提供了政策依据。同时,后疫情时代,国民对便捷化医疗服务的需求激增,进一步推动了线上诊疗行业的扩张。
然而,线上诊疗行业的快速发展也带来了一系列问题。同质化竞争加剧,多数线上诊疗机构服务内容雷同、缺乏特色,难以形成差异化优势;传统营销方式依赖线下推广和广告投放,效率低下且难以触达精准用户;合规风险成为悬在行业头顶的达摩克利斯之剑,违规行为不仅会面临严厉处罚,还会损害机构声誉,影响长期发展。线上诊疗机构亟需探索新的发展路径,突破增长天花板。
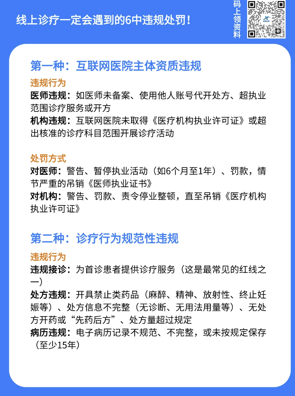
线上诊疗的合规要求比线下更为严格,涉及《基本医疗卫生与健康促进法》《执业医师法》《医疗机构管理条例》《互联网诊疗管理办法(试行)》《处方管理办法》《药品管理法》等多部法规。线上诊疗机构必须严格遵循法规要求,确保诊疗行为合法合规。




线上诊疗违规行为将面临严厉处罚,对机构和个人的影响深远:
- 征信惩戒:重大违法违规的医疗机构和医师可能会被列入诚信黑名单,影响行业声誉和后续发展。
- 行业禁入:被吊销执业证书的医师,职业生涯可能就此终结;医疗机构违规情节严重者,可能被吊销执业许可证。
- 民事赔偿:患者因违规行为遭受损害,可提起民事诉讼要求赔偿医疗费、精神损失费等。
- 刑事责任:如果违规行为造成患者重伤、死亡等严重后果,或涉及巨额医保诈骗,相关责任人可能构成医疗事故罪或诈骗罪,承担刑事责任。
广州众康科技深知合规是线上诊疗机构发展的底线,为机构提供全方位合规保障服务:
- 合规咨询:专业团队深入解读互联网医疗法规,为机构提供合规咨询服务,帮助机构制定合规运营方案。
- 资质办理:协助机构完成互联网医院资质申办、医师多点执业注册等手续,确保机构具备合法运营资质。
- 流程优化:协助机构优化线上诊疗流程,从患者问诊、医师接诊、处方开具到药品配送,每个环节都设置合规审核节点,确保诊疗行为符合法规要求。
- 风险预警:通过大数据监测和专业团队巡查,及时发现潜在合规风险,提前介入整改,避免违规行为发生。
- 应急处理:针对突发合规事件,提供专业法律咨询和应急处理方案,帮助机构降低损失,维护品牌声誉。
未来,线上诊疗行业将呈现三大发展趋势:
- 合规化:监管政策将持续收紧,合规运营成为线上诊疗机构生存的基本要求。
- 数字化:AI辅助诊疗、大数据健康管理、区块链电子病历等技术将广泛应用,推动线上诊疗服务模式升级。
- 生态化:线上诊疗机构将与医疗机构、药企、保险公司等合作,构建医疗健康生态系统,为用户提供全方位的健康服务。
众康科技将持续深耕线上诊疗服务领域,打造“合规建设+营销增长+服务升级”的全链条解决方案:
- 合规服务升级:紧跟政策变化,优化合规服务体系,为机构提供更专业、更全面的合规保障。
- 营销产品迭代:升级星乘矩量推功能,引入AI内容生成、直播营销等新玩法,提升获客效率。
- 服务生态拓展:整合医疗资源、药企资源、保险资源等,为线上诊疗机构提供一站式生态服务,助力机构构建医疗健康生态系统。
线上诊疗行业正处于前所未有的发展机遇期,但机遇与挑战并存。线上诊疗机构要实现可持续发展,必须在创新业务模式的同时,筑牢合规根基。广州众康科技凭借专业的合规服务和创新的营销解决方案,为线上诊疗机构提供从合规建设到获客增长的全方位支持,助力机构在创新发展中规避风险,在合规运营中实现可持续增长。未来,众康科技将继续与线上诊疗机构携手同行,共同推动线上诊疗行业的规范化、数字化、生态化发展,为国民健康事业贡献力量。